首页
首页
关于我们
关于我们
信息公开
信息公开
公益项目
公益项目
党建工作
党建工作
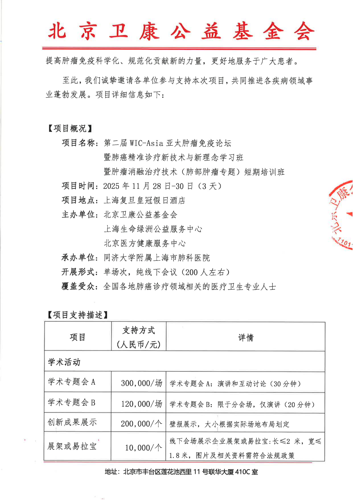
支持函-第二届WIC-Asia亚太肿瘤免疫论坛暨肺癌精准诊疗新技术与新理念学习班暨肿瘤消融治疗技术(肺部肿瘤专题)短期培训班
首页
ꄲ
信息公开
ꄲ
项目披露
ꄲ
支持函-第二届WIC-Asia亚太肿瘤免疫论坛暨肺癌精准诊疗新技术与新理念学习班暨肿瘤消融治疗技术(肺部肿瘤专题)短期培训班
ꄴ
前一个:
无
ꄲ
后一个:
无
本网站由阿里云提供云计算及安全服务
本网站支持
IPv6
本网站由阿里云提供云计算及安全服务
本网站支持
IPv6
本网站由阿里云提供云计算及安全服务
本网站支持
IPv6
本网站由阿里云提供云计算及安全服务
本网站支持
IPv6